咨詢熱線:13949954626 | QQ客服咨詢
YB3系列高壓隔爆型三相異步電動機采用當今國際高壓高效中型電動機設計和制造理念,結合本公司長期以來生產高壓防爆電動機的技術和經驗而開發,采用已經驗證可靠地新技術、新材料、新工藝,選材考究、制造精良,較之YB2具有以下優勢:
更節能
全系列效率達到惠民能效標準(國家Π級)。以100萬kW/年裝機容量用YB3進行
節能改造計算(按工業用電0.8元/度,原平均效率95.5%,改造后平均效率96.5%):
改造前用電量:P1改造前=100萬/0.955=104.7120萬kW
改造后用電量:P1改造后=100萬/0.965=103.6369萬kW
改造后省電量:P1改造前-P1改造后=(104.7120-103.6369)×24x365=94178760kW.h全年節省資金:94178760×0.8=75343008(元)
從以上計算分析可見,全年可節省電費約7500萬元,經濟效益顯著。
更環保,低振動。YB3系列高壓隔爆型三相異步電動機不僅滿足GB10068標準對振動的要求,且振動限值低于國家標準,滿足用戶的更高要求。
低噪聲。YB3系列高壓隔爆型三相異步電動機噪聲值遠遠低于YB2。
YB3系列高壓隔爆型三相異步電動機可應用在礦山、港口、機械工業、石油化工、電廠等不同行業,用于驅動各種通用機械,如風機、壓縮機、給水泵、破碎機、卷揚機、離心機、切削機床、運輸機械等,是最理想的驅動設備。
本系列電動機還可制成YB3-TH濕熱型或YB3-W戶外型及YB3-F防腐型,具體含義如下。
W-戶外防輕腐蝕型 WF1-戶外防中等腐蝕型 WF2-戶外防強腐蝕型 F1-戶內防中等腐蝕型
F2-戶內防強腐蝕型 TH-濕熱型 TA-干熱型 THW-戶外濕熱型 TAW-戶外干熱型
產品基本信息
中心高:355~560
電壓:3000V~11000V
頻率:50Hz、60Hz
功率范圍:185kW~2240kW
極數:2P~12P
防護等級:IP54、IP55
熱分級:155(F)
溫升等級:130(B)、155(F)
安裝方式:IMB3(也可做成IMB35、IMV1)
冷卻方式:IC411
防爆級別:ExdⅠMb、ExdⅡA T4 Gb、ExdⅡB T4 Gb。環境溫度:-15℃~40℃
海拔高度:0~1000m
選用YB3系列高壓隔爆型三相異步電動機應考慮以下因素:
□防爆等級:Ex dⅠMb、Ex dⅡA T4 Gb、Ex dⅡB T4 Gb等。
□使用環境:戶內,戶外,環境溫度,海拔高度等。
□防護等級:IP54,IP55。
□被驅動設備的機械特性及轉動慣量。
□電動機與被驅動設備的連接方式。
□啟動方式,啟動頻次以及啟動電壓降等。
□工作制:S1或其它。
□溫升考核:130(B)級(機座號最大一檔按F級),155(F)級。
□電動機旋轉方向:順時針,逆時針,雙向。
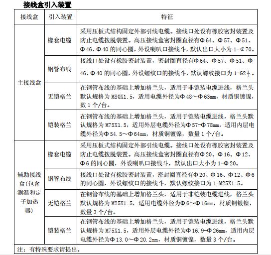
□接線盒位置,左側,右側。
□主接線盒進線口形式:橡套、鋼布。
□輔助接線盒進線口形式:橡套、鋼布。
□環境溫度及海拔高度對電動機輸出功率的影響。